The Out-of-State Giant Controlling Clallam County’s News
On March 12, 2026, a lawsuit was filed in a U.S. District Court in Georgia. While the venue is over 2,500 miles away, the defendant’s actions are relevant to residents across Washington state.
The lawsuit, Jason Gatewood v. Bainbridge Media, LLC and Carpenter Media Group, LLC, accuses the media conglomerate of blatant violations of the Family Medical Leave Act.
For Clallam County residents, the defendant’s name should ring alarm bells. Carpenter Media Group is the recently minted parent company and controlling force behind the region’s primary sources of information: the Peninsula Daily News, the Sequim Gazette, and the Forks Forum.
According to the federal complaint, plaintiff Jason Gatewood alleges he was unlawfully terminated in direct retaliation for exercising his legal right to take family-care leave.
Gatewood is currently seeking damages for lost compensation, liquidated damages, and reinstatement.
While the litigation plays out in the Middle District of Georgia, it provides a critical window into the management practices and operational culture of the out-of-state conglomerate now dictating local news coverage.
The $7 Million Cut-Rate Buyout
The sheer scale of Carpenter Media’s reach makes their corporate culture a pressing local concern. But how did an out-of-state corporation secure such dominance over the Pacific Northwest?
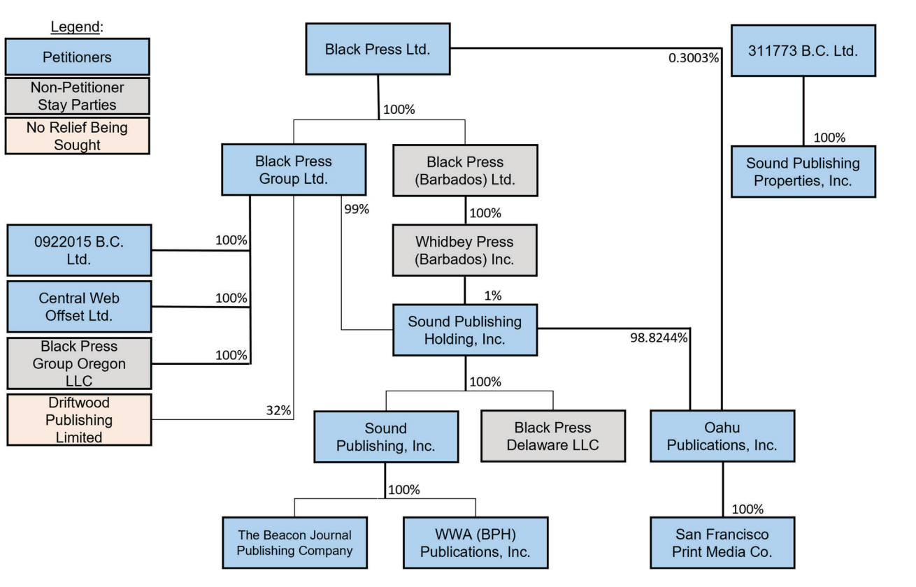
The answer lies in thousands of pages of bankruptcy documents filed in the United States Bankruptcy Court for the District of Delaware.
According to the sworn declaration of Christopher Hargreaves, Director of Corporate Finance for Black Press Group Ltd. (the Canadian parent company of Sound Publishing prior to the 2024 buyout), the media giant was suffocating under a severe financial imbalance.
Entering the restructuring proceedings, BP Holdco reported roughly $106.9 million in assets crushed beneath the weight of $175.2 million in liabilities.
This staggering $175.2 million debt paved the way for an aggressive corporate takeover.
Capitalizing on the bankruptcy, Carpenter Newsmedia, LLC swooped in as the “Stalking Horse Bidder.” Through this legal mechanism, CNL secured 50% equity in the post-emergence purchasing entity by contributing a mere $7 million in cash.
For the price of a luxury estate, a single corporate entity purchased controlling influence over the daily flow of information for hundreds of thousands of residents.
Federal bankruptcy filings confirm that operations under the conglomerate’s umbrella distribute 285,000 printed newspapers weekly across Washington and Alaska.
Locally, this equates to a near-total monopoly over the public narrative. Across the water, the Everett Herald commands a weekday circulation of 21,173.
On the Peninsula, Clallam County is blanketed by the Peninsula Daily News, the Sequim Gazette, and the Forks Forum.
Combined, these papers serve as the region’s historical record for local government and community affairs. Yet, they are controlled by a distant corporate entity that acquired them during a period of severe financial collapse.
The Parker Blackout: Systemic Failure in Local Journalism
For residents in Sequim, Port Angeles, and Forks, the consequences of this corporate oversight are not abstract. They are evident in the catastrophic editorial failure surrounding the Brian Parker scandal.
Despite wielding a combined print circulation of over 35,000 across Clallam and Snohomish counties, the network of papers now controlled by Carpenter Media instituted a de facto media blackout on a story that directly impacted local public safety, the integrity of the courts, and taxpayer dollars.
The systemic failure centers on the criminal investigation of Brian Parker by the Everett Police Department for felony perjury and providing a false statement to a public servant.
Despite the existence of Parker’s arrest—and the evidence that local officials were warned about it—Parker was subsequently appointed as a Clallam County Superior Court Commissioner.
The Everett Herald, uniquely positioned to break the story in the jurisdiction where the perjury investigation and arrest occurred, inquired about it (through an email to Snohomish Court Administration), and then entirely failed to cover it.
Subsequently, the Peninsula Daily News and the Sequim Gazette failed to cover Parker’s highly problematic background prior to his hiring in Clallam County.
The Price of a Monopoly
When the inevitable fallout occurred and Parker’s tenure on the bench ended, these publications continued to maintain radio silence. They possessed the resources, the reach, and the localized monopoly to hold public officials accountable.
Instead, constrained by out-of-state corporate ownership and gutted newsrooms, they looked the other way.









I'm interested in learning more about Forks Forum. As far as I can tell, the only Forks Forum employee, Christi Baron has complete editorial control and does an incredible job at keeping the paper entirely local. She writes, edits and many time is photographer of the stories. She’s supported by the community who frequently write stories for each edition and offer a variety of perspectives. It's such a treasure, I'm President of the Board of a local nonprofit, and getting word out about our work is so much work. But Christi frequently attends our meetings, and then many times I'll find an excellent write up highlighting our work.
Sometimes I hear some gripes about lack of coverage of issues, but for a one woman paper I think she does an incredible job. I encourage anyone looking for a paper to publish an article—submit it to the Forum. It may not have a wide paper circulation but she has a huge Facebook following.
Christi mentioned one time that in however long she’s been running the paper, she hasn’t received a raise. I would be very curious to know more about the structure, and why she has been able to maintain the paper as a local treasure, and if there are any ways we can be sure to preserve it.
This is solid reporting.
It is the rare reporter who opens the bankruptcy records and discovers the $7 million cash price paid for 50% of Sound Publishing. It also sheds light into some questions about control -- including the shares in Sound Publishing owned by Canadian equity investors. Transparency in ownership of local media is very important.
The Olympic Herald is quickly gaining attention for aggressive investigative reporting. And tying threads together, showing how these things might be related in a broader context than hardly any local media does. I like this.